详细
第四届检验检测认证职教论坛暨首届职教装备展通知(第二轮)

各理事单位、高职院校、科研院所、检验检测机构:

为进一步落实中共中央、国务院等部门颁发的《关于推动现代职业教育高质量发展的意见》、《关于深化现代职业教育体系建设改革的意见》、《职业教育产教融合赋能提升行动实施方案(2023—2025年)》有关文件要求,推进国家质量基础设施领域人才高质量发展,促进检验检测认证行业(TIC)与职业教育的深度融合,全国检验检测认证职业教育集团将联合EWG1990仪器学习网共同举办“第四届检验检测认证职业教育高峰论坛暨首届职业教育装备展览会”。会议围绕产教融合模式与实践、教育装备技术创新、高校智慧实验室建设、国际交流合作等多个领域展开,积极搭建我国职业教育与行业产业的高端交流平台,探索职业教育发展新方法、创新产教融合新模式。现将相关事项通知如下:


一、组织单位

指导单位

ISO/TC 336

中国食品药品企业质量安全促进会

中国化工教育协会

中国认证认可协会

中国出入境检验检疫协会

主办单位

全国检验检测认证职业教育集团

EWG1990仪器学习网

承办单位

常州工程职业技术学院(南方秘书处)

中检邦迪(北京)智能科技有限公司(北方秘书处)

职教集团教育装备专委会

职教集团建筑工程与材料专委会

职教集团招生就业专委会

中国食药促进会教育培训工作委员会

漳州职业技术学院

广东环境保护工程职业学院

天津现代职业技术学院

协办单位

职教集团应急管理与风险防控专委会

中国食药促进会检验检测服务分会

中国食药促进会检验检定分会

中国食药促进会进出口食品检验与认证分会(筹)

北京建培教育科技集团有限公司

河北化工医药职业技术学院

浙江经贸职业技术学院

常州纺织服装职业技术学院

黑龙江职业学院

辽宁医药职业学院

河南质量工程职业学院

河南农业职业学院

新疆石河子职业技术学院

福建省餐饮食品行指委

福建省食品职教集团

媒体支持

人民网

仪器信息网

分析测试百科网


二、大会时间及地点

时间:2024年8月4-6日,8月4日报到

地点:南京白金汉爵大酒店(江苏省南京市栖霞区尧化街道智谷大道1号)

规模:500人


三、大会主题及议程

1、大会主题:“产教融合,共创未来”

2、活动议程:

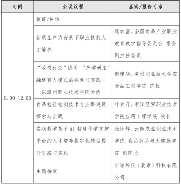
(一)主论坛


图片 1

图片 2


(二)分论坛


图片 3

图片 4

图片 5

图片 6

图片 7

图片 8


分论坛四:生物医药产教融合分论坛(持续更新)

分论坛五:职业院校国产仪器设备高质量发展论坛(持续更新)

备注:以上议程以最终会议手册为准

(三)首届职业教育装备展览会

“首届职业教育装备展览会”,将展示最新的教育装备设施和教学资源,展示品类涵盖实验室仪器及科研仪器、信息化及智慧教育、医学教育及健康、后勤及平安校园类、校园消防安全等相关的国内外设备新品及先进技术解决方案。

(四)第二届“相融共生 职促未来”校企合作交流展览会

第二届“相融共生 职促未来”校企合作交流展览会,由企业设展,院校参展的方式进行。将邀请相关企业、院校领导、就业负责人,就人才输送、订单培养、联合办学等校企合作模式进行深入洽谈交流,促进双方深度合作。


四、参会人员

1、拟邀请国内职教专家学者、教育部及市场监管等政府及行业主管部门;

2、全国职业院校书记、校长及管理者,产教融合办负责人;

3、全国职业院校开设食品农产品检测、医学检测、质量认证、环境监测、实验室安全、建筑工程专业等院系分管校领导、二级学院负责人、专业带头人;

4、各类教育技术产品相关单位负责人。


五、会议报名及缴费

本次会议线上收取会务费,职教集团理事单位代表1380元/人,非理事单位代表1800元/人;

住宿、餐饮统一安排,费用自理;

推荐酒店:南京白金汉爵大酒店(会场酒店)

大床房:460元/间含单早

大床房:490元/间含双早

双床房:490元/间含双早

会务费职教集团委托天元数通(北京)科技有限公司收取并开具电子发票(会展服务*会务费)。如需对公转账,汇款账户信息如下:

账户名:天元数通(北京)科技有限公司

账号:3324 7126 3731

开户行:中国银行股份有限公司北京顺义汽车城支行


六、联系我们

1、会议咨询:

1)职教集团秘书处

宋老师:167&10-83+057-4

2)建筑工程与材料专委会

高老师:1891*18+1-20-81

3)招生就业专委会

刘老师:159#01&26#14-08

2、参展咨询:

职教集团教育装备专委会

宋老师:167&10-83+057-4

3、会议详细议程、展览会展区分布,请大家关注职教集团公众号“检验检测认证职教集团”、“职教装备展”获取最新消息。

全国检验检测认证职业教育集团

2024年6月27日


附件:大会组委会名单

顾问委员会

毛振宾 中国食品药品企业质量安全促进会 会长

于红军 中国化工教育协会 驻会副会长

黄继先 中国认证认可协会 常务副会长兼秘书长

段小红 中国出入境检验检疫协会 副会长兼秘书长

黄建宇 国际标准化组织实验室设计技术委员会(ISO/TC 336)

秘书长

吴访升 常州纺织服装职业技术学院 党委书记

李雄威 常州工程职业技术学院 党委书记

张炳烛 河北化工医药职业技术学院 党委书记

大会主席

李新实 全国检验检测认证职业教育集团 理事长

大会副主席

(按姓氏拼音排序)

毕玉海  东营职业学院 党委委员 工会主席

蔡  彬  安康职业技术学院 副院长

曹端荣  江西生物科技职业学院 院长

曹利强  河南工业贸易职业学院 院长

陈太安  云南农业职业技术学院 院长

陈贤毅  泉州医学高等专科学校 副校长

傅  鹏  广西卫生职业技术学院 纪委书记

干方群  常州工学院 副校长

葛  睿  上海信息技术学校 校长

何小海  漳州职业技术学院 副校长

侯志宏  福建农业职业技术学院 副院长

胡堪东  江西应用技术职业学院 副院长

胡克伟  辽宁农业职业技术学院 副院长

黄  伟  淮南联合大学 副校长

黄显华  朔州陶瓷职业技术学院 党委书记

黄一波  常州工程职业技术学院 副校长

全国检验检测认证职业教育集团 常务副理事长

江  丽  中国检验检疫科学研究院综合检测中心 副主任

全国检验检测认证职业教育集团 副理事长

江旭耀  武汉铁路桥梁职业学院 副院长

蒋  超  EWG1990仪器学习网 总经理

职教集团教育装备专委会 主任

蒋平庆  职教集团建筑工程与材料专委会 主任

蒋贻杰  广西职业技术学院 副校长

解  涛  东营职业学院 院长

李庆超  焦作工贸职业学院 副校长

李云龙  黎明职业大学 副校长

林长永  苏州健雄职业技术学院 院长

刘建红  山西省长治卫生学校 校长

刘立渠  中国建筑科学研究院 检测中心二院院长

中国土木工程学会质量分会 秘书长

刘美云  青岛求实职业学院 副院长

刘淑芸  上海中侨职业技术大学 副校长

路  毅  邯郸科技职业学院 副院长

罗通彪  南充职业技术学院 副院长

马  昀  常州纺织服装职业技术学院 副院长

欧阳永中 佛山职业技术学院 副校长

潘维成   郑州职业技术学院 校长

潘永圣  江苏农林职业技术学院 院长

孙  刚  日照职业技术学院 副院长

孙水裕  广东环境保护工程职业学院 校长

孙学文  苏州市职业大学 副校长

王  茜  中国认证认可协会 人员评价部 主任

全国检验检测认证职业教育集团 副理事长

王加文  江西省化学工业学校 副校长

王明永  商丘医学高等专科学校  党委书记

全国检验检测认证职业教育集团 副理事长

温守东  河北旅游职业学院 副校长

郑文平  漳州城市职业学院 副校长

辛秀兰  北京电子科技职业学院 副院长

徐长伟  辽宁城市建设职业技术学院 院长

闫守强  哈尔滨轻工业学校 副校长

杨  廷  中检邦迪(北京)智能科技有限公司 总经理

全国检验检测认证职业教育集团 副理事长

杨  波  云南农业职业技术学院 副院长

杨爱玲  上海出版印刷高等专科学校 副校长

杨劲松  常州工业职业技术学院 院长

姚利涛  北京神州人才服务有限公司 总经理

职教集团招生就业专委会 主任

喻  亮  泉州轻工职业学院 常务副校长

张  建  天津生物工程职业技术学院 副院长

张  晓  江苏开放大学(江苏城市职业学院) 副校长

张继敏  菏泽职业学院 组织部长

张金果  新疆石河子职业技术学院 副院长

张虽栓  河南质量工程职业学院  副院长

全国检验检测认证职业教育集团 副理事长

张玉荣  北京金隅科技学校 副校长

张长声  邯郸职业技术学院 副院长

张志琴  楚雄医药高等专科学校 副校长

赵丽萍  集美工业学校 党委书记、校长

卓丽杰  石家庄工商职业学院 党委副书记

学术委员会委员

(按姓氏拼音排序)

白  源  华谱科仪(北京)科技有限公司 总经理

白洪海  华测检测认证集团股份有限公司 研究院院长

曹  正  江苏农林职业技术学院 茶与食品科技学院 院长

陈恩海  广西职业技术学院 农业工程学院 院长

陈文胜  福建农业职业技术学院  现代农业技术学院 院长

陈燕舞  顺德职业技术学院 轻化与材料学院 院长

陈雨娜  商丘医学高等专科学校 医学技术学院 院长

程  炜  苏州健雄职业技术学院 医药学院 院长

崔  迎  天津渤海职业技术学院 环境与化工学院 院长

崔海明  河北旅游职业学院 现代农林学院 院长

费正新 金华职业技术学院 制药学院 院长

高  岳  苏州农业职业技术学院 食品科技学院 副院长

高传友  广西职业技术学院 农业工程学院 副院长

葛  宁  哈尔滨铁道职业技术学院 建筑工程学院 院长

谷  燕  马鞍山师范高等专科学校 质量监控与评价中心 主任

韩艳霞  开封大学 材料与化学工程学院 院长

何  艺  杭州职业技术学院 生态健康学院 院长

和东芹  邯郸职业技术学院 食品与生物工程系 书记

贺海明  东营科技职业学院 能源与建筑学院 院长

赫奕梅  吉林工业职业技术学院 化学工程学院  院长

黄欣碧  广西卫生职业技术学院 药学院 副院长

黄远珺  宜春职业技术学院 医学院 副院长

黄仲庆  漳州卫生职业学院 教学运行科 科长

颉  林  兰州石化职业技术大学 石油化学工程学院 副院长

康爱彬  河北化工医药职业技术学院 质量检测与管理系 主任

李  刚  青岛求实职业技术学院 建筑工程学院 院长

李建平  鹤壁职业技术学院 建筑设计与工程学院 院长

李晓珍  金华职业技术学院 建工学院 副院长

李亦兵  中国轻工业出版社有限公司 副总编辑

林  军  江苏城市职业学院建筑工程学院 副院长

刘海英  乌兰察布职业学院 农学与马铃薯工程系 主任

刘竟成  泸州职业技术学院 中国酒业学院 院长

卢  琳  宜宾职业技术学院 五粮液技术与食品工程学院 院长

卢  宁  河南工业贸易职业学院 粮食工程学院 副书记

马天芳  潍坊职业学院 化学工程学院 副院长

马永兵  南京信息职业技术学院 电子信息学院 院长

庞  键  铜陵职业技术学院 学院教发委秘书长

彭  欢  湖南石油化工职业技术学院 石化工程学院 副院长

彭  丽  石家庄工商职业学院 管理学院 院长

钱  琛  扬州工业职业技术学院 化学工程学院 院长

钱志伟  河南农业职业学院 食品工程学院 院长

陶令霞  濮阳职业技术学院 生物与食品工程学院 院长

田晓玲  辽宁农业职业技术学院 食品药品学院 院长

涂卓特  泉州医学高等专科学校 健康学院 院长

王  晖  黎明职业大学 轻工学院 院长

王  芃  天津现代职业技术学院 生物工程学院 院长

王程程  汕尾职业技术学院 食品检验检测技术专业 主任

王景慧  沧州职业技术学院 化学与生物医药工程系 副书记

王立晖  天津现代职业技术学院 培训中心主任

王晓峰  郑州职业技术学院 生命健康学院 院长

王秀敏  石家庄科技信息职业学院 医学与制药工程学院 院长

王跃强  鹤壁职业技术学院 食品工程学院 副院长

王振伟  黄河水利职业技术学院 旅游学院 院长

王正云  江苏农牧科技职业学院 食品科技学院 院长

吴乃林  广电计量检测集团股份有限公司 副总经理

吴荣兴  宁波职业技术学院 建筑工程学院 副院长

夏  冬   常州纺织服装职业技术学院 教务处处长

夏  灿  马鞍山师范高等专科学校 食品工程学院 副院长

向青和  东营科技职业学院 能源与建筑学院院长

肖  瀛  上海城建职业学院 食品与旅游学院 副院长

谢  军  广西交通职业技术学院 汽车工程学院 院长

谢建华  漳州职业技术学院 食品工程学院 院长

辛  峰  三门峡职业技术学院 经济管理学院 院长

熊  灏  广西卫生职业技术学院 医学技术学院 党总支书记

徐小明  广东生态工程职业学院 园艺与食品学院 副院长

徐亚杰  长春职业技术学院 食品与生物学院 院长

杨  鹏  兰州石化职业技术大学 土木工程学院 副院长

杨宝森  南京研华智能科技有限公司 董事长

杨彩英  山东药品食品职业学院 食品系主任

叶素梅  上海信息技术学校 材料与检测系主任

于玲玲  威海职业学院 康养学院 院长

于  勇  湖南食品药品职业学院 教务处 副处长

袁  仲  商丘职业技术学院 食品工程学院 院长

岳振峰  深圳职业技术大学 食品药品学院 主任

张  婷  新疆石河子职业技术学院 水建学院 院长

张怀辉  云南农业职业技术学院 食品药品与大健康学院 副院长

张美娜  吉林工业职业技术学院 分析检验技术专业系 主任

赵  岩  黑龙江职业学院 食品药品学院 院长

赵百忠  黑龙江民族职业学院 食品工程系 主任

赵美丽  江西省化学工业学校 科长

郑  韵  重庆轻工职业学院 食品工程学院 副院长

职保平  黄河水利职业技术学院 水利工程学院 副院长

周  煌  吉安职业技术学院 现代农林工程学院 副院长

朱显武  安康职业技术学院 医学院 院长

庄培荣  泉州轻工职业学院 健康生活学院 院长

翟启程  焦作工贸职业学院 建筑工程学院 副院长

会议组织委员会

叶爱英  全国检验检测认证职业教育集团 秘书长

周正火  全国检验检测认证职业教育集团 常务副秘书长

裴忠贵  全国检验检测认证职业教育集团 常务副秘书长

叶素丹  全国检验检测认证职业教育集团 副秘书长

朱丽娜  全国检验检测认证职业教育集团 运营总监

赵  梅  全国检验检测认证职业教育集团 秘书处秘书

宋雪飘  全国检验检测认证职业教育集团 秘书处秘书

宋青青  全国检验检测认证职业教育集团 教育装备专委会

邓献蕊  全国检验检测认证职业教育集团 教育装备专委会

郑  萍  全国检验检测认证职业教育集团 教育装备专委会

杨  震  全国检验检测认证职业教育集团 建筑工程与材料专委会

高丽君  全国检验检测认证职业教育集团 建筑工程与材料专委会

刘  洋  全国检验检测认证职业教育集团 招生就业专委会

在线留言
请勿发表广告或无关留言
职教网banner图