
 
10月22日,世界职业院校技能大赛官网发布了《关于公布2024年世界职业院校技能大赛总决赛争夺赛小组(赛项)比赛报到事项的通知》。该通知陆续发布了中职组、高职组各赛道争夺赛小组(赛项)比赛报到的具体事项。这一公告的发布,标志着2024年世赛正式启动,目前各省中职和高职参赛队伍从紧张的备赛直接进入陆续比赛报到之中。
	
 
	
 
	
 
为帮助参赛队伍更好地了解比赛安排,卡夫卡酒店用品特别整理了2024年世界职业院校技能大赛旅游赛道酒店服务赛项最新(10月22日更新)中职组、高职组报到的相关信息,以便参赛者及时获取最新动态,做好大赛报到、比赛前的准备。
	
 
01世界职业院校技能大赛,酒店服务赛项报到通知
2024年世界职业院校技能大赛总决赛争夺赛即将拉开帷幕,作为职业教育的顶级赛事,本次大赛吸引了来自全国各地的中职和高职院校参赛队伍。旅游赛道的各大赛项备受关注,涵盖酒店服务、导游服务等多个领域,参赛队伍将在这一国际化平台上展示出色的职业技能。以下为中职组和高职组旅游赛道相关赛项的报到事项、比赛安排等重要信息。
| 中职组:比赛报到事项通知
2024年世界职业院校技能大赛总决赛争夺赛中职组旅游赛道酒店服务赛项将于2024年10月28日至30日在广州市旅游商务职业学校举行。参赛队伍的报到时间为10月27日(14:00-21:00)和10月28日(9:00-12:00),报到地点为广州市旅游商务职业学校(广州市海珠区新滘西路9号)。除了报到信息,通知中还详细说明了比赛时间安排、食宿与交通安排、赛事观摩以及其他相关事项。有关报到的具体详情可参见下图,文章底部“阅读原文”可下载报到通知的完整文件。
	
 
	
 
	
 
	
 
	
 
	
 
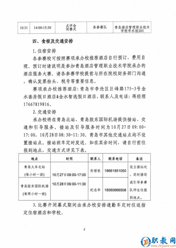
| 高职组:比赛报到事项通知
2024年世界职业院校技能大赛总决赛争夺赛高职组旅游赛道酒店服务赛项将于2024年10月29日至31日在青岛酒店管理职业技术学院举行。参赛队伍的报到时间为10月28日8:00至12:00,报到地点为山东省青岛市李沧区金水套房假日酒店大堂。通知中还对比赛时间安排、食宿与交通安排、赛事观摩以及其他事项作了详细说明。有关报到的具体详情可参见下图,文章底部“阅读原文”可下载报到通知的完整文件。
	
 
	
 
	
 
	
 
	
 
以上比赛的报道信息对于参赛的中高职院校队伍至关重要。作为一家具有10年国赛经验的赛品供应商,卡夫卡酒店用品将继续为今年的酒店服务和酒水服务赛项提供全方位的定制支持,帮助参赛队伍在首轮争夺赛中脱颖而出,助力大赛的顺利开展并为其增添光彩。
	
 
02世界职业院校技能大赛,卡夫卡专业定制助力参赛队伍赛
根据教育部发布的最新通知,未来的职业技能大赛将进一步加强国际合作与技术创新,参赛队伍将在争夺赛和排位赛中面临更高的要求和挑战。作为历年国家级职业技能大赛的重要合作伙伴,卡夫卡酒店用品多年来一直为酒店服务赛项的参赛队伍提供全方位支持。今年,卡夫卡积极拥抱改革方向,将持续助力各省参赛队伍,提供覆盖前厅、餐厅和客房三大领域的专业赛品定制服务。
	
 
	
 
	
 
| 前厅:赛品专业定制
卡夫卡为各省院校的参赛队伍提供定制化的前厅赛品服务,包括接待物品和礼仪道具,确保前厅操作中的每一个细节都符合国际大赛标准。卡夫卡的赛品不仅注重功能性,更突显国际化的服务礼仪,帮助选手展示出色的前厅服务技能。
	
 
	
 
	
 
| 餐厅:宴会主题设计
卡夫卡为各省院校的参赛队伍提供定制化的前厅赛品服务,在餐厅服务赛项中,卡夫卡将呈现极具文化内涵的“宴会主题设计”,将中国传统文化元素巧妙融入宴会主题。从餐具布置到桌面装饰的全方位定制,卡夫卡为参赛队伍营造出充满仪式感的比赛场景,帮助选手在优雅的环境中展现中餐服务的精湛技巧和独特风范。
	
 
	
 
	
 
2023年国赛中卡夫卡团队的“朝凤”主题中餐宴会设计作品
	
 
| 客房:客房布草定制
在客房服务方面,我们提供符合国际五星级酒店标准的“客房布草定制服务”。从床品布置到客房整理,卡夫卡确保每一个环节都符合国际标准,帮助参赛选手在真实的酒店服务环境中完美施展技能,提升整体比赛体验。
	
 
	
 
	
 
通过为各省院校参赛队伍提供覆盖前厅、餐厅和客房的全面赛品定制服务,卡夫卡确保选手们在“酒店服务”赛项中能够在每一个环节中达到国际级的高标准要求,让选手在真实的国际比赛场景中充分展示技能。
	
 
03世界职业院校技能大赛,卡夫卡预祝参赛队伍赛出佳绩
“技炫青春,能创未来!”随着10月24日2024世界职业院校技能大赛各赛道赛项陆续拉开帷幕,旅游赛道酒店服务赛项的争夺赛也将在10月29日正式打响。届时,各省参赛队伍将迎来一场激烈的角逐,展示他们的职业技能和综合素质。
	
 
	
 
	
 
卡夫卡酒店用品在此预祝酒店服务赛项中职、高职参赛团队和选手们在大赛上赛出佳绩。作为赛事的长期合作伙伴,卡夫卡将一如既往地为参赛队伍提供全方位的赛品定制支持,以我们专业的品质和优质的服务,助力选手们在比赛中展现出最佳风采,取得优异成绩。
	
 
	
 
	
 
卡夫卡酒店用品诚邀各参赛队伍与我们联系,我们将为您的参赛提供专业的支持,助力您在世界职业技能的舞台上展现最佳风采!
	
 
《关于公布2024年世界职业院校技能大赛总决赛争夺赛小组(赛项)比赛报到事项的通知》点击下方2024世界职业院校技能大赛官网链接:https://www.vcsc.org.cn/news?id=YTEyMDYwODc4OGNiNDdjN2EwZjk1Y2UwMGQ3NjVjMzU
| 请勿发表广告或无关留言 |