![]() |
(楼主)博学多才
2020-02-13 15:23:56 |
为做好新型冠状病毒感染的肺炎疫情防控工作,最大程度减少新型冠状病毒对公众健康造成的危害,防止疫情通过火车站(含高铁站)、地铁站、汽车客运站、飞机场和港口码头传播,保障广大人民群众身体健康和生命安全,维护正常的运输生产秩序,特制订本消毒指引。
一、通风换气,保持空气流通
非空调公共交通等候室、购票厅等及公共交通工具的窗户应尽量打开,保持室(车)内良好的通风状态。
密闭的空调等候室及公共交通工具可调节新风装置,加大新风量和换气量或开启换气扇以增加空气流通。对初效滤网应每周清洁消毒一次,可浸泡于有效氯含量为250mg/L~500mg/L的消毒液中30min后,用清水冲净晾干后使用。
二、清理清洁,保持卫生整洁
公共交通等候室、购票厅等公共交通服务场所及公共交通工具车厢内应保持卫生整洁,及时打扫卫生和清理垃圾。
三、加强设施设备配置
(一)入口处使用快速红外体温探测仪对人员检测体温。
(二)进出口处和洗手间要配备足够的洗手液,洗手间保证水龙头等供水设施正常工作。
(三)在门口提供一次性口罩,供进入人员使用。
四、加强宣传教育
设置新型冠状病毒感染的肺炎相关防控知识宣传栏。利用各种显示屏宣传新型冠状病毒和冬春季传染病防控。
五、公共场所工作人员要实行健康监测
建立工作人员体温监测登记本,若出现发热、乏力、干咳及胸闷等疑似新型冠状病毒感染的症状,不要带病上班,应主动戴上口罩到就近的定点救治医院发热门诊就诊。如果有相关疾病流行地区的旅游史,以及发病后接触过什么人,应主动告诉医生,配合医生开展相关调查。
六、规范作业,重点部位擦拭消毒
对等候室和公共交通工具的高频接触部位,例如门把手、座椅扶手、电梯开关、电梯扶手、方向盘、地铁车厢内扶杆、掉环拉手等重点部位,应严格按以下消毒作业方法进行消毒。
七、增加频次,专人督导检查
新型冠状病毒感染的肺炎疫情时期需增加等候室、临时隔离室和车厢内清洁消毒频次(至少每天一次),指派专人进行清洁消毒工作的检查,并做好清洁消毒工作记录和标识。
八、消毒作业方法
(一)日常消毒。
由保洁人员进行,使用含氯消毒剂(有效氯浓度500 mg/L)擦拭重点部位,每天1次。
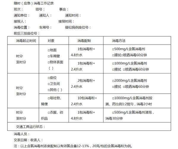
(二)随时消毒。
公共交通工具在运营途中发现新型冠状病毒感染的肺炎疑似病例时,跟班工作人员在疾控部门指导下实施。
1.消毒人员做好个人卫生防护,消毒完成后及时消毒双手。
2.根据疾控部门的指导确定消毒范围,对疑似病例的生活用品(包括餐具、洗漱用品、痰罐等)、排泄物、呕吐物(含口鼻分泌物、脓液、痂皮等)等,用应急呕吐包覆盖包裹,或用干毛巾覆盖后喷洒10000mg/L含氯消毒剂至湿润;对疑似病例座位及其前后三排座位用有效氯1000mg/L-2000mg/L含氯消毒剂进行喷雾处理或2-3遍的擦拭消毒。具体方法由疾控中心对相关人员进行培训。
3.卫生间消毒:可使用含氯消毒剂(有效氯浓度2000mg/L)喷雾(洒)消毒。
4.填写并保存随时消毒处理记录(附表)。
(三)终末消毒。
该交通工具到达终点后,疾控部门按照《疫源地消毒总则》(GB 19193-2015)要求,在交通工具维护维修点或站台对病人曾就座的厢体实施终末消毒。
