职教网banner图
2021山东临沂中考分数线
(楼主)学而不厌

2021-06-21 14:13:36


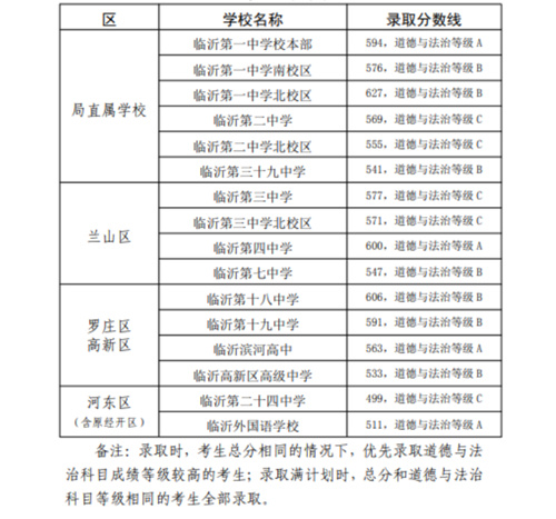
    临沂2021年中考录取分数线中考录取分数线暂未公布,小编为大家整理了2020年分数线作为参考。2021年分数线将在官方公布后进行更新,请大家持续关注。

    2020年分数线:

FFAC989D-01C1-4df4-9C4B-9B029764278B


回复贴子
职教网banner图