职教网banner图
洛阳2021年中考录取分数线
(楼主)温故知新

2021-06-21 15:01:02

2021河南省洛阳市中考录取分数线暂未公布,小编为大家整理了2020年分数线作为参考。2021年分数线将在官方公布后进行更新,请大家持续关注。


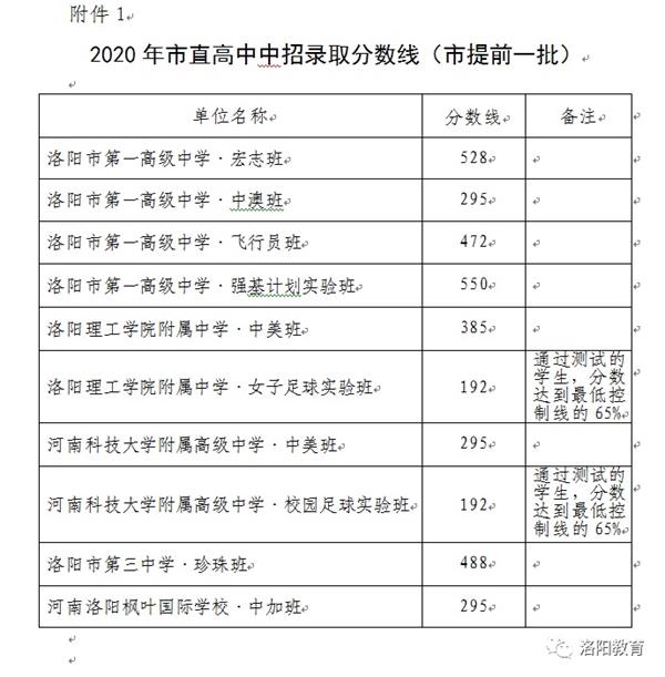
2020年分数线

栾川县第一高级中学:省级示范性高中,统招生计划1300人,录取分数线462.5分(含分配生)。

栾川县民办朝阳中学:按照河南省民办高中学校招生政策,面向洛阳市内县外招生160人。面向栾川县招生220人,录取分数线449分。

栾川县实验高中:招生570人,录取分数线410分。

栾川县第二高中:招生70人,录取分数线280分。

栾川县中等职业学校:招生1500人,因各专业具体情况不同,不设具体分数线,按考生志愿和成绩择优录取。


中考网整理了关于2020年河南洛阳新安中考录取分数线公布,希望对同学们有所帮助,仅供参考。

  1. 体育生

    按我县一二三高招生计划11划线383分降10分,确定373分为一二三高分配生最低录取控制线。

    30分按343分为新安三高体育特长生文化课最低线,按80%298.4分为新安三高足球实验班文化课最低线。体育特长生专业总分数录至66.4分,男生足球专业分数录1553分,足球女生专业分数录至55

  2. 统招生
    统招生按招生计划和考生第一志愿,录取结果如下:
    第一志愿新安一高220人录取至498.0分(语文84
    第一志愿新安二高110人录取至488.5分(语文81.5
    第一志愿新安三高110人录取至468.5分(语文87.5

  3. 分配生
    分别按各单位分配生计划,在373分最低录取控制线上,按分数高低和志愿依次录取,各初中一二三高的录取分数线各不相同。
    各单位完不成的分配生计划(新安一高7名、新安二高6名、新安三高53名)在全县分配生资格考生中依次补录。新安一高录取止389(语文78);新安二高录取止399(语文74;新安三高录取止388.5(语文78.5)。

  4. 新安四高、博达学校
    新安四高110人录取至363.5分(语文75);
    博达学校245人(县外录取30人)录取至358分(语文69

     


回复贴子
职教网banner图