职教网banner图
安阳2021年中考录取分数线
(楼主)温故知新

2021-06-21 15:41:23

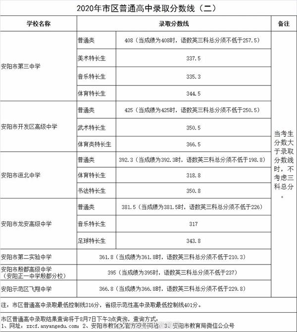
2021年河南省安阳市中考录取分数线暂未公布,小编为大家整理了2020年分数线作为参考。2021年分数线将在官方公布后进行更新,请大家持续关注。

2020年中考录取分数线



回复贴子
职教网banner图