职教网banner图
廊坊燕京职业技术学院2022年单招招生简章
(楼主)创元教育单招培训

2022-03-07 11:48:32

学校名称:廊坊燕京职业技术学院


办学类型:公办全日制普通院校


学校代码:14280


办学层次:专科


考试安排、志愿填报和成绩、录取结果公布


详见各考试类牵头院校2022年单独考试实施方案及学院招生就业信息服务网


录取规则


(一)严格执行教育部招生政策,坚持“公开、公平、公正”的原则,德、智、体、美、劳全面考核,择优录取。


(二)考生思想政治品德考核合格和身体条件符合所报专业要求。考生身体条件体检要求应符合教育部等三部委印发的《普通高等学校招生体检工作指导意见》的要求。新生报到后,学校要进行新生入学资格和身体复查,对于弄虚作假、不符合录取条件的将取消入学资格。


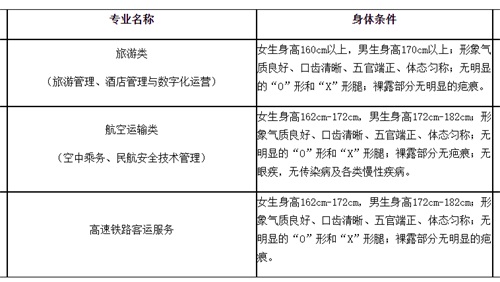
(三)相关专业招生要求


1.身体要求:旅游类(旅游管理、酒店管理与数字化运营)、


航空运输类(空中乘务、民航安全技术管理)、高速铁路客运服务专业对考生身体条件要求,详见学院招生就业信息服务网。


廊坊燕京职业技术学院2022年单招招生简章


2.外语要求:各专业外语语种不限,新生入学后公共外语教学为英语。


(四)技能拔尖人才按照《河北省教育厅关于做好2022年普通高等职业教育单独考试招生工作的通知》文件规定免试录取。对于获得由教育部主办或联办的全国职业院校技能大赛三等奖及以上奖项,或由省级教育行政部门主办或联办的省级职业院校技能大赛一等奖的中等职业学校应届毕业生,和具有高级工或技师资格、获得县级劳动模范先进个人称号的在职在岗中等职业学校毕业生,可由招生院校在相同或相近专业免试录取。有免试意向的考生须持有关证件向学院提出申请,具体提交免试录取材料截止时间为2022年3月25日下午17时。具体备案办法由省教育考试院制定。


(五)对相关科目无加试要求。


(六)对进档考生,按照“分数优先,遵循志愿”的原则进行录取,按文化素质考试和职业技能考试两科成绩之和由高分向低分排序安排考生专业志愿。同分考生排序规则:


1.统考考生成绩总分相同情况下,根据职业技能考试成绩录取,若职业技能考试成绩也相同,则按照文化素质考试、语文、数学、职业适应性测试(或面试)、专业基础考试顺序依次比较单科成绩。


2.对口考生成绩总分相同情况下,根据职业技能考试成绩录取,若职业技能考试成绩也相同,则按照文化素质考试、语文、数学、专业能力测试、技术技能测试顺序依次比较单科成绩。


严格按照专业计划进行录取,第一专业志愿不能满足的考生(专业计划已满),按其第二专业志愿录取,依此类推。当考生填报的所有专业志愿均不能满足时,如考生服从专业调剂,则随机调剂到没有满额的专业;如不服从专业调剂,则予以退档。


(七)文化素质考试和职业技能考试,有一项成绩为0分的,不予录取;职业技能考试成绩中,专业基础考试和职业适应性测试(或面试)二者有一项成绩为0分的,不予录取。


(八)若某专业一志愿录取结束仍有缺额计划,则进行二志愿征集。一、二志愿实行按考试类分类录取,不允许考生跨类填报志愿和录取。


招生计划


各专业按统考计划和对口计划分别编制、分别录取。待单招报名结束后,根据报名情况拟定分专业招生计划,具体招生计划以省教育厅最终审核公布的计划为准。具体招生专业详见附表。


学制、收费标准及资助政策


(一)学制:三年


(二)收费标准:学费:5000元/年;住宿费:800元/年。


(三)奖励及资助政策:详见学院招生就业信息服务网。


颁发学历证书的学校名称及证书种类


学生在学校规定期限内达到所在专业毕业要求的,由廊坊燕京职业技术学院具印颁发经教育部电子注册、国家承认学历的专科学历证书(证书种类为普通高等教育毕业证书)。


院校简介:


廊坊燕京职业技术学院于2010年2月经河北省政府批准正式设立,并报教育部备案,是一所公办全日制普通高等学校。


学院地处北京之东、首都之临,是河北省内距首都较近的公办高职院校。学院地处首都经济圈核心地带,位于北京以东20公里,距北京天安门广场30分钟车程,南距京哈、北距京平高速均不超过10公里,北京开往三河的930路公共汽车直达学院,地理位置得天独厚,区位优势明显。


学校周边有北京经济技术开发区、天津滨海新区、廊坊经济技术开发区、燕郊高新技术开发区等多个国家级、省级开发区。开发区内华为、富士康、京东方、中兴、美国天合、日本东芝、德国西门子、澳大利亚BHP、韩国LG、德国鲁尔、汉王制造有限公司、神威药业、协和药业、燕达集团、汇福集团等一大批世界500强企业、国内著名企业落户,学院与其中60余家企业建立了良好的合作关系,建立了自己的实训基地。毕业生就业主要以首都经济圈和大北京地区为主,丰富的就业途径、广泛的就业市场为学生搭建了良好的事业平台。


学院是一所以工科为主、专业设置包括工、管、经、文、艺五大学科在内的综合性高职院校,设有机电工程系、财经系、计算机工程系、艺术与外语系(筹)、公共教学部等教学单位。学院坚持产学结合、校企合作、工学交替的办学道路,突出“重实践教学、重技能培养、重人格培育”的办学特色,着力培养高素质技能型人才。学院规划总占地600余亩,总建筑面积30多万平方米。学院师资力量雄厚,现有教职工200余人,其中专任教师130余人,专任教师中具有研究生以上学历教师、副高级以上专业技术职称教师分别占专任教师总数的95%和30%以上。学院办学条件优越,校园环境优美,设施装备精良,建有高标准专业实习室62个、具备生产功能的现代化实训车间1.5万平方米;配有日本原装进口大型数控加工中心、激光切割机、焊接机器人等国际先进的实习实训设备300多台套及性能先进的计算机1800余台,教学仪器设备总值近亿元。拥有高标准现代化图书馆,现藏纸质图书31万册,电子图书30万册,中外文期刊400余种。


经河北省教育厅批准,2012年学院在原有招生专业基础上,新增“营销与策划”、“物联网应用技术”、“艺术设计(书法方向)”三个高职专业,招生专业总数达到十五个。其中,“艺术设计(书法方向)”专业为学院与中国书法家协会联合举办专业,共同培养高层次书法专门人才。“焊接技术及自动化”专业、“数控技术”专业为中央财政重点支持建设专业。


学院以“坚持一个方向,做到两个满足,实现三个结合”为办学理念全力打造国家示范性高职院校。坚持一个方向即按照“以服务为宗旨、以就业为导向”的高等职业教育总体方针,依托自身区位优势,立足廊坊,面向京津冀,为高新技术产业、高端服务业培养大量应用型人才的办学方向;做到两个满足即大程度地满足经济社会对高等职业教育的多样化需求,大程度地满足学生求知、求技、求职等多方面需求;实现三个结合即实现办学与市场结合、教育与企业结合、理论与实践结合。

想要了解更多其他高职单招资讯,请扫描下方二维码联系指导教师。


张烨

创元单招张烨老师

 17330152836

创元教育单招培训公众号

长按识别 关注创元教育单招培训


回复贴子
职教网banner图